投资者关系
首页 > 合规
   
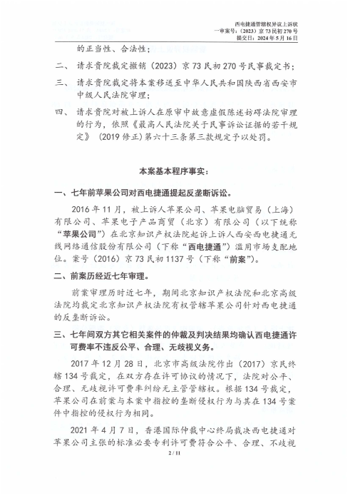
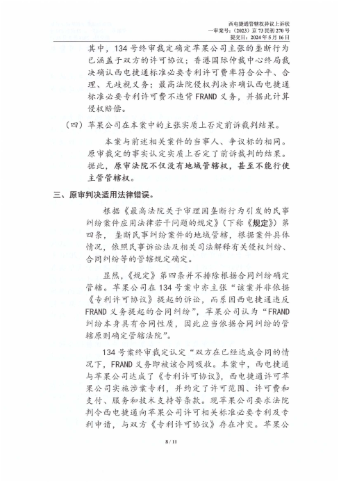
西电捷通就苹果诉西电捷通垄断纠纷案管辖异议一审裁定(2023)京民初270号的上诉状原文
西电捷通 发布时间:2024-10-31 11:33:22

​※基于西安西电捷通无线网络通信股份有限公司合规指南,公开以下涉西电捷通标准必要专利的判决、裁定等法律文书。

  

点击阅读 苹果诉西电捷通垄断案司法文书(2023)京民初270号、(2024)最高法知民辖终111号

 

 





















 

如需转载,请注明出处。
 
新闻与活动
了解更多
我们的观点
了解更多
 
联系我们 法律声明 隐私政策 网站地图            版权所有© 2024 西电捷通      陕公网安备61019002000224号 陕ICP备12000679号-4