西电捷通今日推出了一款适用于Windows系统的WAPI安全协议栈。该安全协议栈提供WAPI网络的安全鉴别和接入能力,对外提供了丰富的API接口,可供Windows各平台的网络管理程序、上层应用程序调用,使得Windows系统可以更加快速简单地获得性能更优、稳定性更强的无线网络安全接入能力。
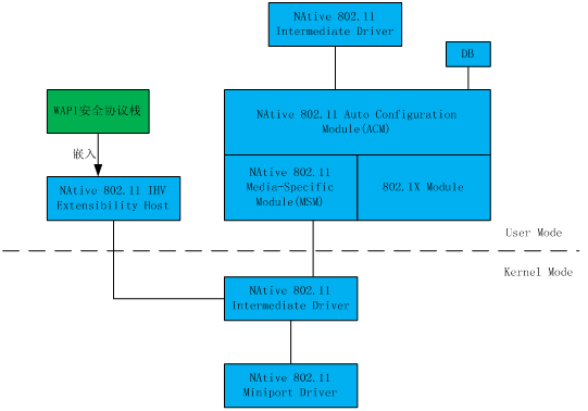
该协议栈基于Windows系统的IHV架构进行设计和开发,对系统的网络安全进行扩展,从而实现对WAPI协议的处理,并同时兼容原系统中的其他网络协议栈。协议栈提供API接口,可使各厂商对WAPI产品进行二次开发,而无需关心WAPI协议细节,从而缩短了产品开发的周期,节约了产品开发成本,并保证了不同厂家不同产品之间的互通性和兼容性,为WAPI产品的快速实现提供了基础。
同时,该安全协议栈也进一步实现了WAPI协议的组件化,有利于不同平台对WAPI协议进行借鉴和移植,对WAPI产品多元化提供了工程支撑,并为各类网络通信工具/软件实现WAPI安全通信提供了有利的保证。
该安全协议栈符合WAPI国家标准,并采用国家密码管理局发布的密码算法。目前,该协议栈已应用于多款Windows客户端产品,并通过了WAPI产业联盟的检测认证。

面向Windows系统IHV架构的WAPI安全协议栈应用示意图